招生信息网
学校首页
首页
走进武软
学校简介
校园影像
学生资助
就业信息
招生动态
招生信息
普通高考
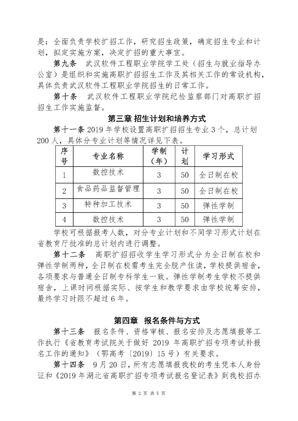
技能高考
单独招生
中外合作办学
艺术体育招生
专本联合培养
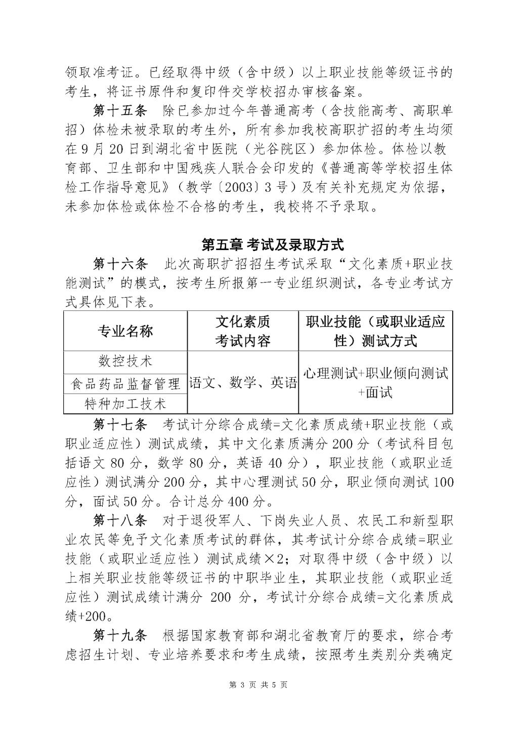
“3+2”中高职
专业介绍
招生计划
信息查询
录取信息查询
通知书单号查询
分数查询
新生入学
招生信息
普通高考
技能高考
单独招生
中外合作办学
艺术体育招生
专本联合培养
“3+2”中高职
招生信息
当前位置:
首页
>>
招生信息
>> 正文
2019年扩招招生章程
2019-08-27 点击:[]
上一条:
2020年武汉软件工程职业学院招生章程
下一条:
我校2019年精准扶贫专项计划
【
关闭
】